Who is Bute Energy

The notes below are based on the best interpretation of restricted information available from published accounts and Company House filings and should be viewed in that light. Errors and omissions excepted.

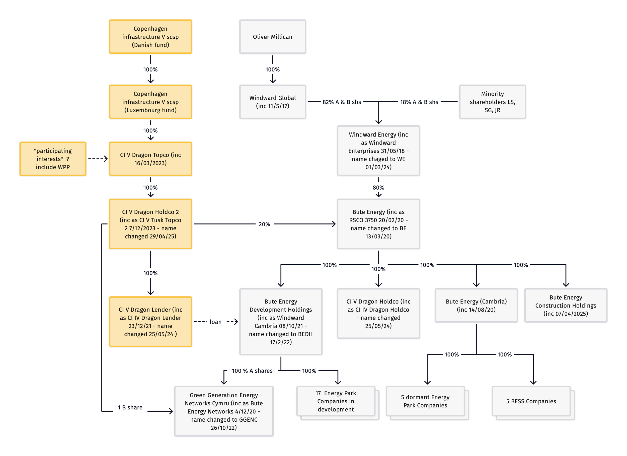
Formation - the company was formed on 20/02/20 as RSCO 3750. The name was changed to Bute Energy on 13/03/20. On the same date the original Bute Energy Ltd formed on 20/09/18 changed its name to RSCO 3750. The purpose of this name swap was apparently to distance the company from an earlier connection with the Hendy Wind Farm.

Ownership - (see ownership chart below) Prior to June 2025 Bute Energy was a wholly owned subsidiary of Windward Energy, 82% of which was owned by Oliver Millican, a Scottish property developer through his holding company Windward Global with the remaining 18% owned by his co-promoters - Stuart George and Lawson Steele plus John Reilly - click here to see bios . On June 2 2025 the company issued an additional ordinary share representing 20% of the equity for £40 million to CI V Dragon Holdco 2, a subsidiary of the CI V fund managed by Copenhagen Infrastructure Partnership (CIP) a Danish fund management company. Following this transaction the ownership of Bute Energy is - Oliver Millican 65% (through Windward Global), CI V Dragon Holdco 2 20%, SG/LS/JR 15%. On the same date 3 nominees from CIP were appointed to the board.

External investors - In February 2022 Copenhagen Infrastructure Partners (CIP), a Danish fund management group, announced a partnership with Bute Energy whereby their Danish fund CI IV ks would invest in Bute’s onshore wind and solar projects in Wales. Investment by CI IV was directed through a UK subsidiary CI IV Dragon Holdco with development loans being made by its subsidiary CI IV Dragon Lender under a secured loan agreement. On 2/11/2023 the ownership of CI IV Dragon Holdco Ltd was transferred to a new Luxembourg fund, Copenhagen Infrastructure V scsp and the names of the UK companies were subsequently changed to CI V Dragon Holdco and CI V Dragon Lender respectively. In May 2024 a further UK company CI V Dragon Topco was inserted between the fund and CI V Dragon Holdco partly funded by external “participating interests”. At 31/3/24 these interests stood at £33 million.. Whilst the identity of these interests is not disclosed it seems likely that this represents the participation by the Wales Pension Partnership representing council employees in Wales who have confirmed that they will invest £68 million in development loans to Bute Energy. Following due diligence enquiries Powys CC declined to join this investment.

In a press release on 25/02/25 Bute announced that it had received a £600 million investment from CIP to “take a significant minority equity stake in both Bute Energy, which develops onshore wind projects in Wales, and Bute Energy’s sister company Green Cen Cymru, which focuses on grid development.”. (Note - Green Gen Cymru is in fact a subsidiary of Bute Energy NOT a sister company). No timeline or further details of this investment were given however on June 2 2025 Bute Energy issued a new ordinary share representing 20% of the company against a payment of £40 million to CI V Dragon Holdco 2 and it is assumed that this is related to this investment (see ownership above).

The Energy Parks - 22 energy park companies were originally incorporated in 2021/2 with Bute Energy Cambria (BEC) as the sole shareholder and OM, SG and LS as directors. In March 2022 11 of the energy parks were acquired by Bute Energy Development Holdings (BEDH) from BEC for £24m financed by loans from CI IV Dragon Lender. At the same date one £0.01 B (“golden”) share in each energy park giving joint control was allotted to CI IV Dragon Holdco and 3 representatives of Copenhagen Infrastructure Partners were appointed as additional directors to each of their boards In April 2023 funding arrangements between Bute and its external investor were revised and in July 2023 CI IV Dragon Holdco acquired a call option from BEDH giving it the option to purchase the 99.9% of the shares in the energy parks not presently held by it at an undisclosed strike price on the commencement of construction. The cost of the call option was £60 million. On June 2 2025 the £0.01 B share in each energy company was changed to an A share and transferred from CI V Dragon Holdco to BEDH and significant control of CI V Dragon Holdco was transferred to Bute Energy. (possibly to negate the call option). On the same date the 3 representatives from CIP resigned as directors of the energy parks and the remaining energy parks held by BEC were transferred to BEDH.

The accounts for these companies are straightforward with transactions in the main restricted to “administrative costs” (presumably surveys, consultation reports, PR etc.) plus interest payable on funding. No significant real assets are held. At 31/3/24 the net liabilities carried forward totalled £32 million for the “jointly owned” energy parks held by BED and £3 million for the energy parks retained by BEC. Funding is by way of intergroup accounts carrying interest of 15.5% on the BED subsidiaries and 10.5% on the BEC ones

Green Generation Energy Networks Cymru - the company was incorporated on 03/12/20 with Bute Energy Cambria (BEC) as the sole shareholder and OM, SG and LS as directors. In March 2022 the company was acquired by BEDH for £1. At the same date one £0.01 B (“golden”) share in the company giving joint control was allotted to CI IV Dragon Holdco and 3 representatives of CIP were appointed as additional directors to the board. In 2024 the company was granted distributor status by Ofgem notwithstanding that it has no plans to distribute electricity and that it was clearly owned and controlled by a generator contrary to Ofgem’s own rules. As a nod to the latter, OM and SG and the existing CIP nominees resigned in July 2024 and were replaced by D Gardener from Bute and 2 new nominees from CIP.  The accounts for the company are straightforward with transactions in the main restricted to “administrative costs” (presumably surveys, consultation reports, PR etc.) plus interest payable on funding. At 31/3/24 the net liabilities carried forward totalled £14 million..Funding is by way of intergroup loan.

Financial - the financial information available to the public on the group is presently limited to the published accounts to 31/3/24 and to filings on the Companies House web site. Disclosure in the published accounts is also restricted by the use of small company and other exemptions where available. In addition in 2024 the accounts for BEDH, BEC and BE were changed from a cost to “fair value” basis with the investment in subsidiaries being restated at valuation. The valuations are based on directors estimates of discounted projected cash flows and are not independent. Despite their apparent precision the fact remains that, with only 1 of the 23 projects having received planning approval and only 1 other application being made, the valuations are largely speculative. It is also worth noting that all of the timeline estimates made by the directors in the past have been wildly optimistic - it follows that valuations based on projected cash flow will also be.

Related party transactions - at 31/3/24 the accounts for BEDH disclose loans of £72 million from CI IV Dragon Lender carrying interest at 15% (reduced to 14% in 2024 as part of revised funding arrangements). In addition to funding the development costs of the energy park companies and Green Gen Cymru,  £24 million of loans were used in 2022 to fund the acquisition from BEC (a related company) of 11 energy park companies notwithstanding net liabilities of these companies at the date of acquisition of £3 million. The result of this transaction was to artificially increase the apparent value of the underlying assets (albeit at the cost of increased indebtedness) and to pass £24 million to BEC. The proceeds received by BEC were paid by dividend to its parent, Bute Energy (BE) enabling the latter to make a dividend payment to its parent Windward Energy Ltd.

Deferred share issue - on 25/07/23 the assets of BEDH were revalued upwards by £190m.The revaluation reserve was capitalised and applied to the issue of a deferred share of the same value. The deferred share was cancelled 3 days later and the amount arising attributed to the company’s distributable reserves. It is believed that this transaction was simply an artificial device to circumvent Company Law by restating a revaluation reserve as distributable thereby presenting the company’s finances in a more favourable light and allowing the payment of a dividend of £60 million to BE notwithstanding carried forward losses. This amount was in turn passed upwards through the group with a £58 million dividend being paid by Windward Energy to its shareholders - Windward Global for Oliver Millican (82%), Windward SG for Stuart George (8%), Windward LS for Lawson Steele (8%) and Windward JR for John Reilly (3%). Subsequently it was recognised that there were deficiencies in this transaction and the dividend was reversed but not repaid. In January 2025 a further issue and cancellation of a deferred share was made presumably in order to rectify the deficiency and reinstate the dividend and references to the previous transaction were deleted from the public record. For a more detailed explanation of this transaction click here.

Community benefit - Despite investing heavily in PR through social media, events, sponsorship etc. principally in Cardiff and South Wales, the company’s reputation amongst many in the areas affected by its proposed developments is one of arrogance and misinformation. Its efforts to buy the goodwill of the local communities are centred around its community benefit programme however details released to date suggest that this is far from developed and little practical thought has been given to its geographical coverage, future administration and enforceability. For more details click here .

Summary - Bute Energy is controlled by one individual - Oliver Millican. Finance in the form of development loans is provided by a company controlled by an offshore Luxembourg venture capital fund. The exercise of call options acquired by the fund would result in the energy parks being acquired by the fund before the start of construction.